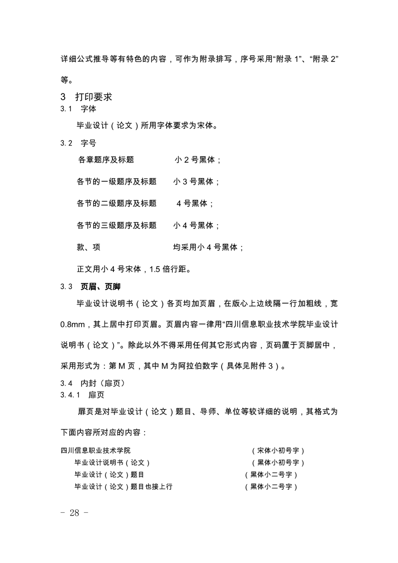
附件2-毕业设计(论文)任务书.docx
附件3-毕业设计说明书(论文).docx
附件4-毕业设计(论文)中期进展情况检查表.docx
附件5-毕业设计(论文)中期进展情况汇总表.docx
附件6-毕业设计(论文)评语.docx
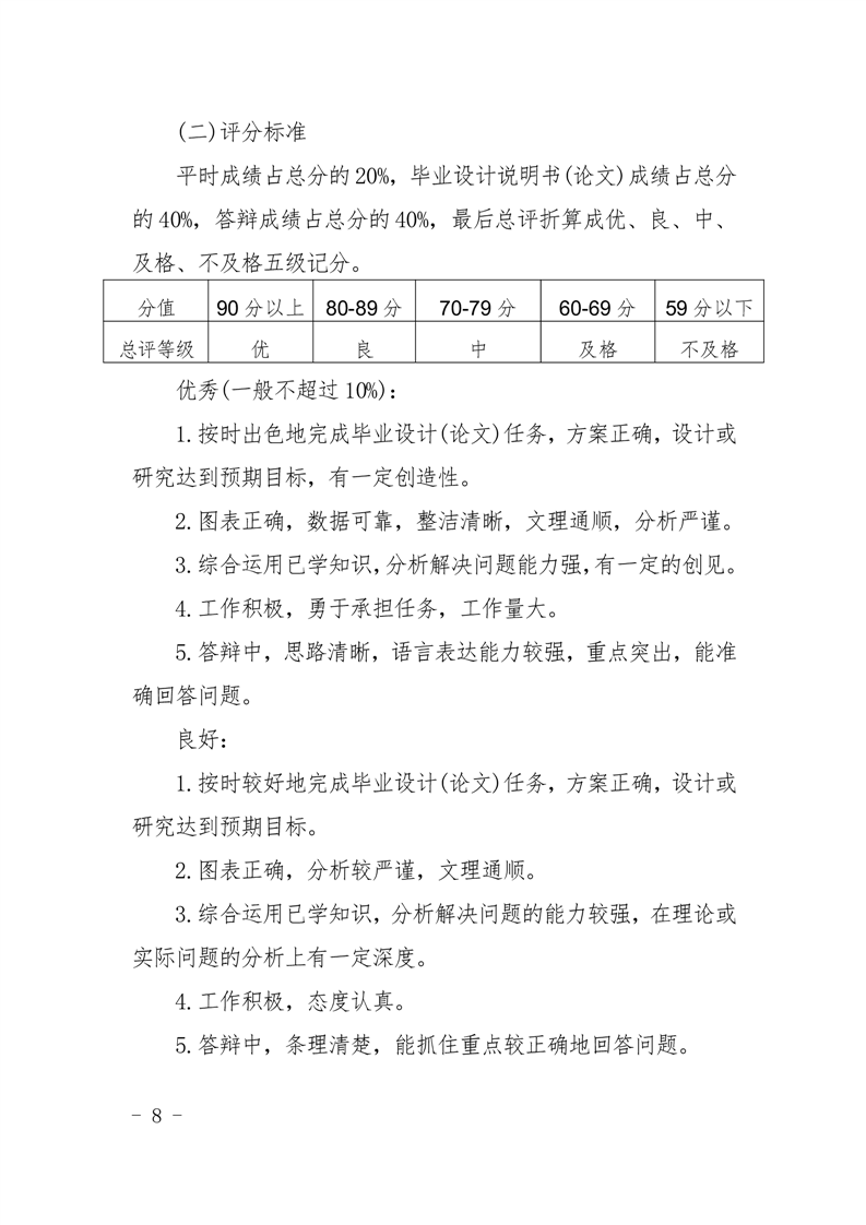
附件7-毕业设计(论文)成绩汇总表.docx