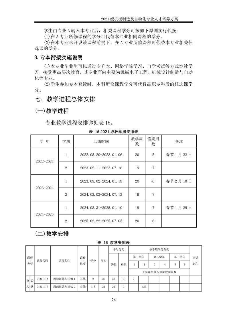
人才培养方案
当前页面:常用下载 >> 人才培养方案
机械制造及自动化专业人才培养方案
作者:瞿艺  日期:2023-06-02  浏览次数:6341