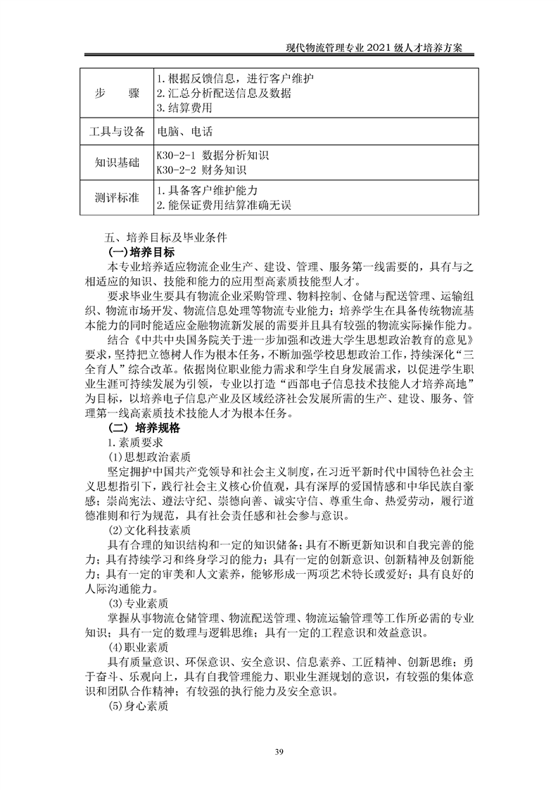
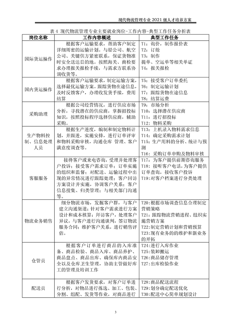
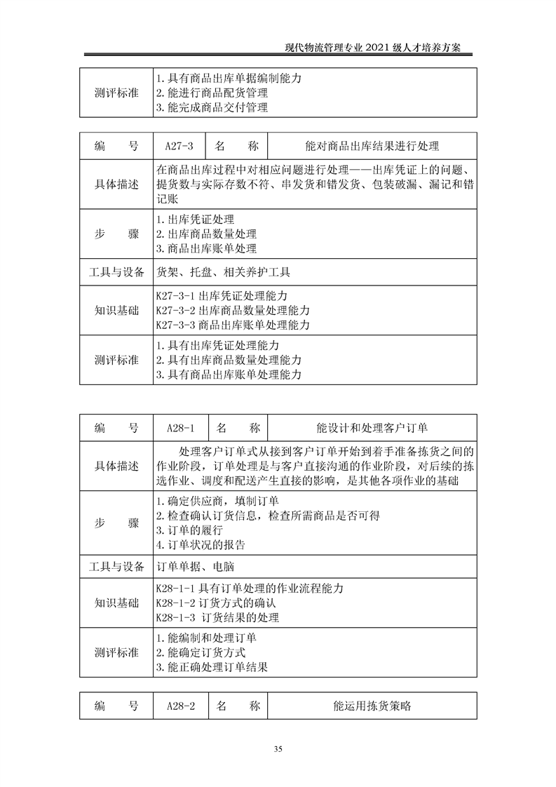
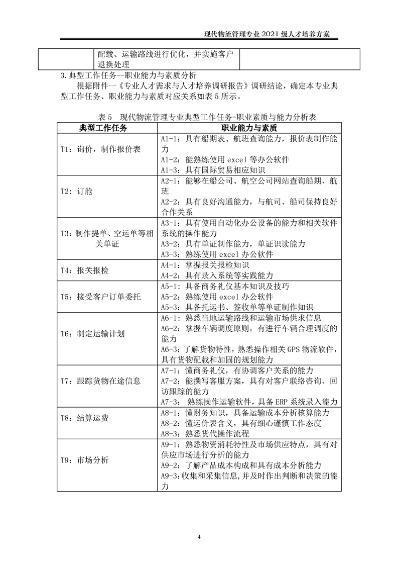
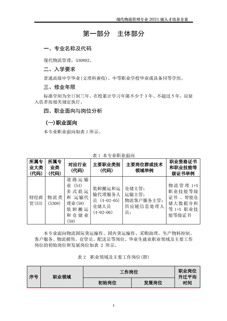
人才培养方案
当前页面:常用下载 >> 人才培养方案
2021级现代物流管理专业人才培养方案
作者:瞿艺  日期:2022-05-16  浏览次数:5877