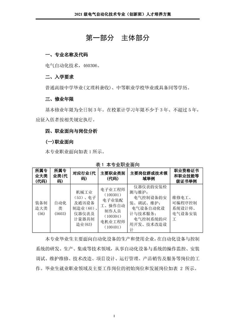
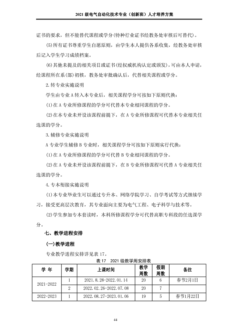
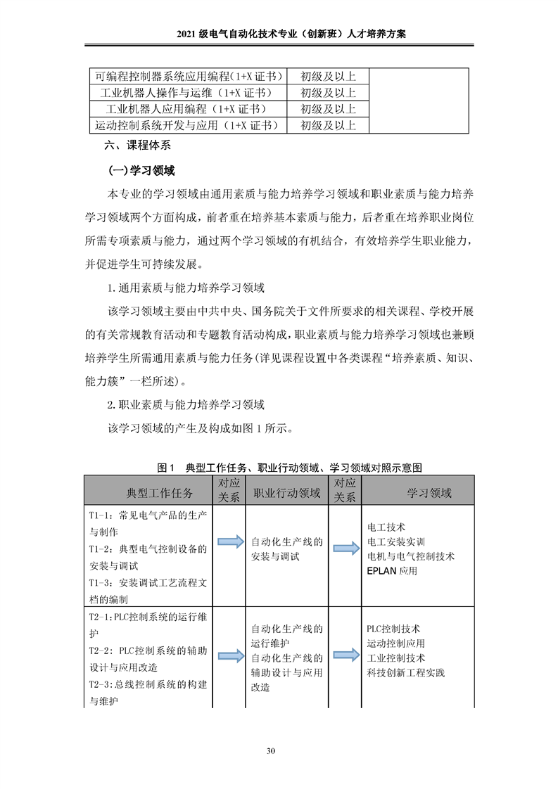
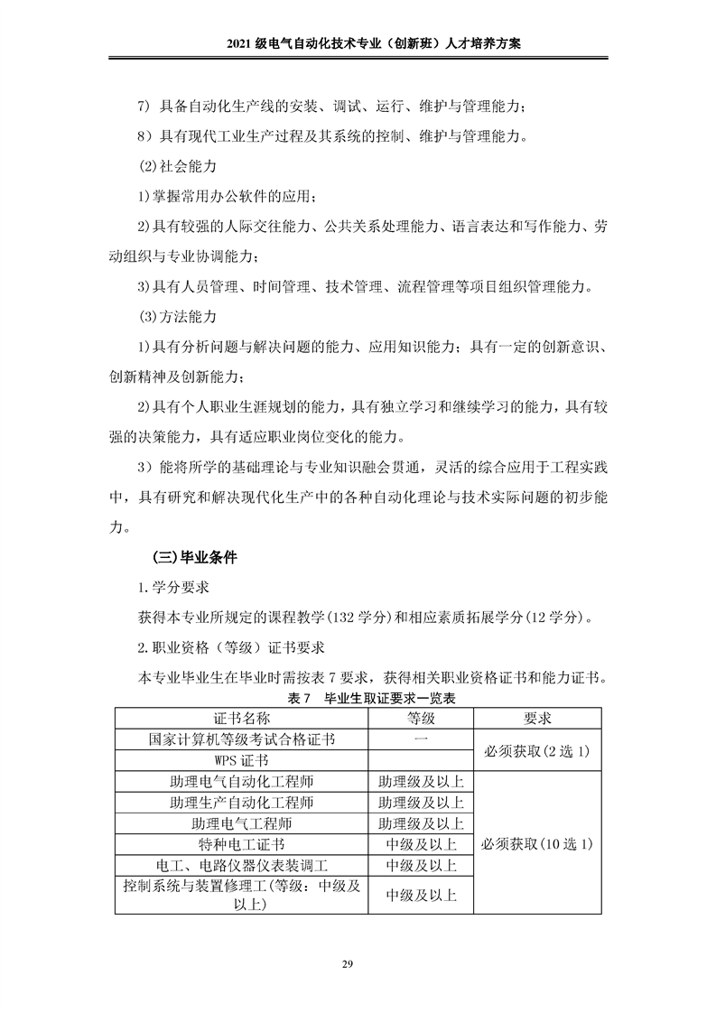
人才培养方案
当前页面:常用下载 >> 人才培养方案
2021级(创新班)电气自动化技术专业人才培养方案
作者:瞿艺  日期:2022-05-10  浏览次数:6798